top of page


SECRETARIA DE EDUCACION DE BOGOTA D.C.
COLEGIO JUAN FRANCISCO BERBEO
APROBACION RES. 7527 NOVIEMBRE 20 DE 1998
NIT 860532427-4 Dane No: 11100129916
Localidad: Doce.
FORMACIÓN INTEGRAL CON ÉNFASIS LABORAL HACIA UNA CALIDAD DE VIDA –
“POR UNA EDUCACIÓN CON CALIDAD Y SENTIDO HUMANO”
Multimedia(tecnología,informática y Marketing)
código de clase classroom dlabqup
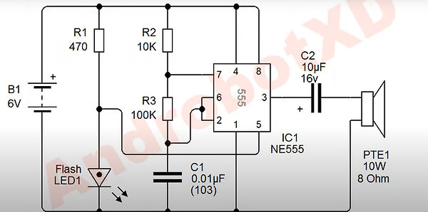
plano caja musical

TEMA4 DIAGRAMA PICTÓRICO Y DIAGRAMA ESQUEMÁTICO
TEMA5 EL PROTOBOARD Y HERRAMIENTAS UTILIZADAS EN ELECTRONICA
ACTIVIDADES DE CLASE
actividad de clase resistencia y código de colores
EL MULTIMETRO
guia para diseño electrónico en fritzing
RECURSOS PARA LA CLASE
Guía de de prácticas MR ELECTRÓNICO
PRACTICAS DE LABORATORIO
practica#1 como funciona el protoboard
practica#2 como funciona el MULTIMETRO
PAUTAS PARA EL INFORME DE LABORATORIO
PLANES DE MEJORAMIENTO
plan de mejoramiento
VÍDEOS REALIZADOS POR ESTUDIANTES
bottom of page